Полетный контроллер Accton Godwit Pixhawk G-A1-W

Варианты: (F0TTWS120005A)

Бренд: Accton

Код: F0TTWS120010A

19600 грн

Нет в наличии

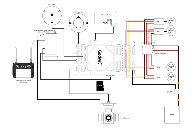
G-A1-W — это современный универсальный контроллер (контроллер полёта), разработанный на основе стандарта Pixhawk Autopilot v6X. Он использует процессор STM32H753 и сопроцессор ввода-вывода STM32F103. Также имеются независимые шины и источники питания. Несколько инерциальных измерительных блоков (IMU) с 6-осевыми инерциальными датчиками, датчиками давления/температуры и геомагнитным датчиком обеспечивают безопасность и широкие возможности расширения. Благодаря интегрированному физическому уровню (PHY) Ethernet 10/100 Мбит/с G-A1 может также взаимодействовать с бортовым компьютером, высокопроизводительными геодезическими и картографическими камерами и другим оборудованием, установленным на борту UxV, обеспечивая высокоскоростную связь, что отвечает требованиям современных систем UxV.

  • Особенности
    • Полетные контроллеры Accton Godwit Pixhawk G-A1 и G-A1-W построены на базе промышленного стандарта Pixhawk Autopilot v6X и имеют идентичную вычислительную основу, включая процессор STM32H753 и сопроцессор ввода-вывода STM32F103.
    • Главное отличие между моделями заключается в наличии встроенного модуля Wi-Fi у версии с индексом -W.
  • Характеристики
    • Процессор FMU STM32H753 (Arm® Cortex®-M7, 480 МГц)
    • Процессор ввода-вывода STM32F103 (Arm® Cortex®-M3, 72 МГц)
    • Память: 2 Мбайт флэш-памяти и 1 Мбайт ОЗУ
    • Датчик инерциального измерительного блока Bosch BMI088 (виброизолированный)
    • Датчик инерциального измерительного блока TDK InvenSense ICM-42688-P x2 (один виброизолированный)
    • Датчик барометрического давления и температуры TDK ICP-20100 x2 (один виброизолированный)
    • Геомагнитный датчик PNI RM3100 (виброизолированный)
    • 2 шины CAN (CAN1 и CAN2)
    • 3 порта TELEM (TELEM1, TELEM2 и TELEM3)
    • 2 порта GPS (выключатель безопасности/светодиод/зуммер и GPS2)
    • 1 вход PPM
    • 1 выход SBUS
    • 2 порта USB (1 TYPE-C и 1 JST GH1.25)
    • 1 порт Ethernet 10/100Base-T
    • 1 DSM/SBUS RC
    • 1 UART 4
    • 1 порт AD&IO
    • 2 порта отладки (1 IO-отладка и 1 FMU-отладка)
    • 1 шина SPI6
    • 2 входа питания с шиной I2C (Power 1 и Power 2)
    • 2 входа питания с шиной CAN (Power C1 и Power C2)
    • 16 выходов ШИМ-сервопривода (A1-8 от STM32H753 на плате FMU и M1-8 от STM32F103 на плате ввода-вывода)
    • 1 разъём MicroSD (двухтактный, поддерживает SD 4.1 и SDIO 4.0 в двух режимах шины данных: 1 бит (по умолчанию) и 4 бита)
    • Карта MicroSD в комплект не входит.
    • Требования к питанию: 4,6–5,7 В
    • Выходной ток TELEM1 и GPS2: 1,5 А (макс.)
    • Суммарный выходной ток всех остальных портов: 1,5 А (макс.)
    • Рабочая температура: от -40 до +55 °C
    • Температура хранения: от -40 до +70 °C
    • Рабочая влажность: от 5% до 95% (без конденсации)
    • Материал корпуса: АБС-пластик (несущая плата), литой алюминиевый сплав (крышка инерциального измерительного блока)
    • Размеры: 92,2 (Д) x 51,2 (Ш) x 28,3 (В) мм
    • Вес: 77,6 г (несущая плата с инерциальным измерительным блоком)
  • Комплектация
    • Полётный контролер в сборе - 1 шт